《自然.通讯》:从寄生到自由生——一类神秘微生物(古菌)的代谢演化史
古菌是20世纪70年代发现的一种新的生命形式。1977年,美国微生物学家卡尔·乌斯(Carl Woese,1928~2012)通过比较不同生物的核糖体小亚基RNA序列,建立了泛生命树(universal tree of life),发现原先被当作细菌的产甲烷菌是与细菌根本不同的一种生命形式。1990年,乌斯等提出三域学说,将生物分为三个域(domain),即真核生物域、细菌域和古菌域。近年来,在高通量测序技术和宏基因组学技术的快速发展下,古菌域生命之树的多样性得到了极大的扩展,显著提高了古菌在生态学和进化领域的重要性。
近日,深圳大学高等研究院李猛教授课题组在古菌生态学与进化领域取得重要研究进展,在《自然.通讯》杂志发表了题为“Comparative genomic analysis reveals metabolic flexibility of Woesearchaeota”的研究论文。该论文结合宏基因组学、生物信息学和进化生物学等分析技术,深入探讨了为纪念“古菌域”的发现者、“三域学说”的提出者,美国著名微生物学家和生物物理学家卡尔·乌斯命名的乌斯古菌(Woesearchaeota)的全球生态分布特征、生理代谢多样性特征及其多样化的演化史。深圳大学高等研究院李猛教授为论文通讯作者,高等研究院2018级硕士研究生黄文聪和刘杨研究员为论文的共同第一作者,深圳大学为第一完成单位。
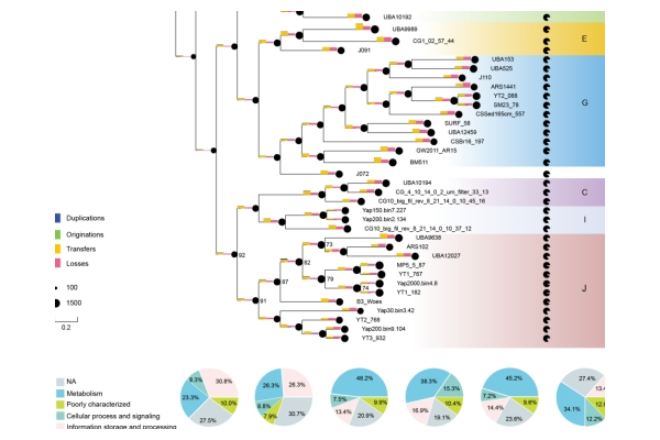
该研究中李猛教授团队发现了乌斯古菌在盐碱地、淡水和红树林环境中的物种多样性明显高于其他生境,而盐度水平与乌斯古菌群落组成有显著相关性,揭示盐度可能影响乌斯古菌群落的组成和分布。李猛教授团队还对乌斯古菌的系统发育分析和代谢机制进行深入分析,发现来自J亚群可能有能力不依赖宿主地独立进行厌氧异养和发酵代谢,许多代谢相关基因可能来自细菌的水平基因转移,表明细菌在J亚群代谢特征的起源中起主要作用(图1)。研究结果对于深入分析乌斯古菌的全球生态分布模式及其演化历史有显著贡献。

图1乌斯古菌不同亚群的基因家族进化分析
项目支持:国家自然科学基金委员会,重大研究计划培育项目,91851105,近海沉积物中阿斯加德(Asgard)古菌的碳代谢机制及其生态效应研究,2019/01/01-2021/12/31,100万,在研,主持
论文链接:https://doi.org/10.1038/s41467-021-25565-9