2023年6月12日,深圳大学高等研究院李猛教授和刘杨教授等人在《Nature Microbiology》发表了题为“Alternative Z-genome biosynthesis pathway shows evolutionary progression from Archaea to phage”的研究论文,该研究发现并表征了Z碱基合成通路关键酶PurZ的变体PurZ0,揭示了PurZ0是古菌PurA到噬菌体PurZ的进化中间体。该发现拓展了Z碱基的生物合成途径,对Z基因组生命起源等的探索具有重要理论意义。这项研究是深圳大学李猛教授和刘杨教授团队与天津大学药学院张雁教授课题组、上海科技大学赵素文教授课题组合作的重大成果,论文的第一作者为天津大学药学院博士研究生仝杨、共同第一作者为上海科技大学的吴欣颖博士和深圳大学刘杨教授。
核苷酸的平衡受到严格的调控以维持细胞正常的生命活动和DNA复制的保真度。核苷酸还原酶RNR通过变构作用调控4种dNTPs在细胞内的平衡是其中一种机制。此外,嘌呤核苷酸从头合成途径中由次黄嘌呤单核苷酸(IMP)合成AMP需要GTP作为能量供体,而合成GMP需要ATP作为能量供体,这种交叉调节有利于嘌呤核苷酸的平衡。之前研究发现,Z碱基(2,6-二氨基嘌呤)生物合成途径的研究涉及关键酶PurZ,属于腺苷琥珀酸合成酶PurA家族。PurA使用GTP作为能量供体,催化IMP和天冬氨酸缩合,参与嘌呤从头合成途径中AMP的合成。而PurZ用ATP作为能量供体,催化dGMP和天冬氨酸缩合,生成2-氨基脱氧腺苷酸琥珀酸,参与dZMP的合成。因此,PurZ利用ATP作为能量供体是维系胞内嘌呤平衡的重要机制,是进化的必然。从PurA到PurZ,两个底物都发生了变化,在进化过程中可能先后发生,从而产生进化的中间态。
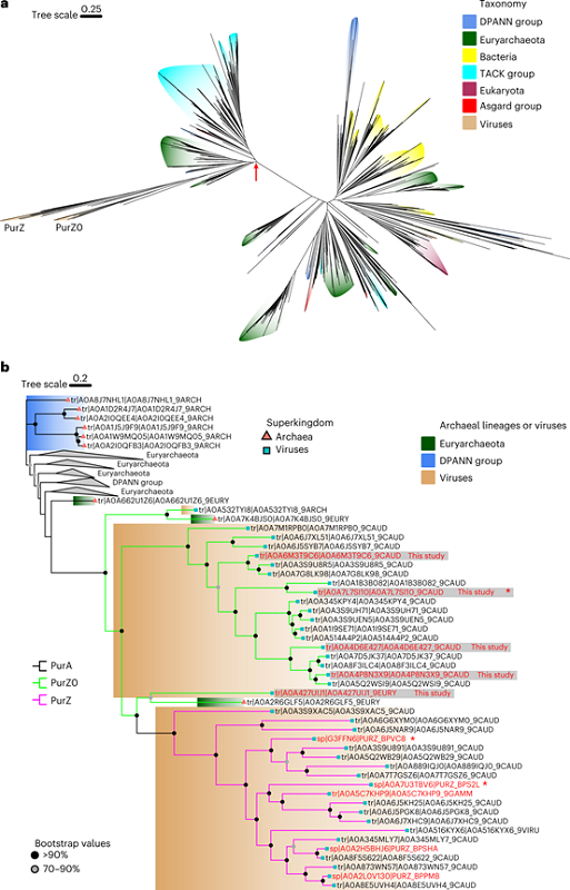
该研究通过序列相似性网络分析发现了PurZ的变体PurZ0,并根据其与PurZ和PurA底物结合位点的异同,提出PurZ0和PurA一样利用GTP作为能量供体。通过高分辨质谱、紫外光谱、显色法等体外酶活检测方法表征了五个不同物种来源的PurZ0,其利用GTP作为能量供体催化dGMP和Asp缩合生成2-氨基脱氧腺苷酸琥珀酸;解析了PurZ0与GTP复合物的晶体结构,发现PurZ0和PurA的GTP结合口袋高度相似;通过系统发育分析揭示了PurZ0是古菌PurA进化到PurZ的中间体(图1)。
该研究得到国家自然科学基金委、广东省教育厅等项目支持。原文链接:https://www.nature.com/articles/s41564-023-01410-1

图1 PurZA, PurZ和PurZ0的系统发育关系